根据《中华人民共和国政府信息公开条例》(国务院令第492号公布,国务院令第711号修订,以下简称《条例》)规定,为了更好地为公民、法人和其他组织提供政府信息公开服务,编制本指南。
一、目录编排体系
本行政机关政府信息公开目录使用电子文档方式编排、记录和存储各类信息,主要含以下要素:
| 序号 | 索引号 | 信息内容 | 公开形式 | 生成日期 | 发布机构 | 详细信息 |
1.索引号。索引号是为方便信息索取所编排的信息编码。每条信息有唯一的信息索引号。
2.公开内容。简要描述公开信息的内容。
3.公开形式。公开形式是指政府公开信息的种类,分为主动公开、依申请公开和免于公开三类。
二、主动公开
(一)公开内容
填写本行政机关应该公开的内容范围。(按照《中华人民共和国政府信息公开条例》第二十条、第二十一条、第二十二条的规定确定主动公开政府信息的具体内容,并按照上级行政机关的部署不断增加主动公开的内容)
(二)公开形式
对于主动公开的政府信息,本机关将主要通过以下方式主动公开。
1.住建局门户网站(zjj.smx.gov.cn)。
2.微信公众号以及报刊、广播、电视等其他形式。

(三)公开时限
属于主动公开范围的政府信息,自该政府信息形成或者变更之日起20个工作日内予以公开。法律、法规对政府信息公开的期限另有规定的,从其规定。
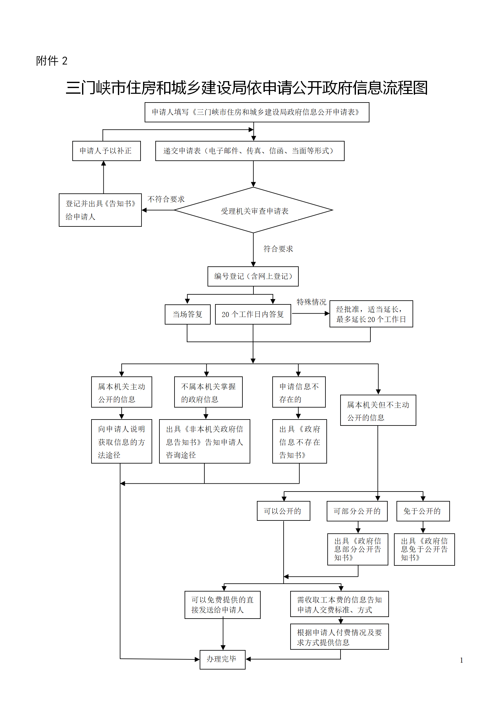
三、依申请公开
公民、法人或者其他组织可以向本机关申请获取主动公开以外的政府信息。
(一)受理机构
三门峡市住房和城乡建设局办公室。
办公地址:河南省三门峡市召公路与金谷东路交叉口市民中心5号楼
办公时间:
冬季:上午8∶00至12∶00,下午14∶30至17: 30
夏季:上午8∶00至12∶00,下午15∶00至18: 00(节假日、公休日除外)。
联系电话∶0398-2821112
传真号码∶0398-2982626
通讯地址∶河南省三门峡市召公路与金谷东路交叉口市民中心5号楼
邮政编码∶472000
电子邮箱∶smxzjjbgs@126.com
(二)申请方式
1.邮政寄送。通过邮政寄送方式提交申请,应填写《三门峡市住房和城乡建设局信息公开申请表》(以下简称《申请表》)。《申请表》可以在受理机构处领取,也可以在附件下载,并在信封正面显著位置注明“政府信息公开申请”。
2.当面提交。通过当面提交申请,请提前电话联系。申请人需携带有效身份证明及复印件,规范填写《申请表》。
3.传真。通过传真提出申请,应填写《申请表》并在传真第一页正面显著位置注明“政府信息公开申请”和传真总页数,发送传真后应电话联系进行确认。
4.在线申请:点击进入。
5.通过政务公开专区提交申请。申请人可到三门峡市行政服务中心政务公开专区处提出申请。地址:三门峡市商务中心区迎宾大道与广场北路交叉口东200米,召公路与金谷东路交叉口南200米(商务中心区市民中心院内,天鹅韵酒店南侧)。
(三)申请的处理
1.审查。本机关在收到申请后,将对申请的形式要件是否完备进行审查,对要件不完备的应及时告知申请人予以补正。
2.处理。本机关对收到政府信息公开申请,能当场答复的,应当场予以答复;不能当场答复的,应该在收到申请之日起20个工作日内予以答复;如需延长答复期限的,经政府信息公开工作机构负责人同意,并告知申请人,延长答复的期限最长不得超过20个工作日。
对政府信息公开申请根据下列情况分别作出答复:
(一)所申请公开信息已经主动公开的,告知申请人获取该政府信息的方式、途径;
(二)所申请公开信息可以公开的,向申请人提供该政府信息,或者告知申请人获取该政府信息的方式、途径和时间;
(三)行政机关依据本条例的规定决定不予公开的,告知申请人不予公开并说明理由;
(四)经检索没有所申请公开信息的,告知申请人该政府信息不存在;
(五)所申请公开信息不属于本行政机关负责公开的,告知申请人并说明理由;能够确定负责公开该政府信息的行政机关的,告知申请人该行政机关的名称、联系方式;
(六)行政机关已就申请人提出的政府信息公开申请作出答复、申请人重复申请公开相同政府信息的,告知申请人不予重复处理;
(七)所申请公开信息属于工商、不动产登记资料等信息,有关法律、行政法规对信息的获取有特别规定的,告知申请人依照有关法律、行政法规的规定办理。
3.答复方式。按照申请人在《申请表》中的要求及保存政府信息的实际情况,确定提供政府信息的具体形式;按照申请人要求的形式提供政府信息,可能危及政府信息载体安全或者公开成本过高的,可以通过电子数据以及其他适当形式提供,或者安排申请人查阅、抄录相关政府信息。
(四)收费标准
按照《三门峡市住房和城乡建设局信息处理费收取办法》和《国务院办公厅关于印发<政府信息公开信息处理费管理办法>的通知》(国办函〔2020〕109号)的规定执行。
(五)注意事项
1.填写《申请表》时,应按规定填写真实姓名或名称、联系方式等信息,并提交有效身份证明;所需政府信息应当描述明确,包括能够指向特定政府信息的名称、文号或者便于行政机关查询的其他特征;获取政府信息的方式及载体形式。
2.政府信息公开申请内容不明确的,本机关给予指导和释明,并自收到申请之日起7个工作日内一次性告知申请人作出补正,说明需要补正的事项和合理的补正期限。答复期限自行政机关收到补正的申请之日起计算。申请人无正当理由逾期不补正的,视为放弃申请,本机关不再处理该政府信息公开申请。
3.申请人以政府信息公开申请的形式进行信访、投诉、举报等活动,本机关不作为政府信息公开申请处理。
四、不予公开的内容
(一)依法确定为国家秘密的政府信息,法律、行政法规禁止公开的政府信息,以及公开后可能危及国家安全、公共安全、经济安全、社会稳定的政府信息。
(二)涉及商业秘密、个人隐私等公开会对第三方合法权益造成损害的政府信息(第三方同意公开或者行政机关认为不公开会对公共利益造成重大影响的除外)。
(三)本行政机关的内部事务信息,包括人事管理、后勤管理、内部工作流程等方面的信息。
(四)本行政机关在履行行政管理职能过程中形成的讨论记录、过程稿、磋商信函、请示报告等过程性信息以及行政执法案卷信息(法律、法规、规章规定上述信息应当公开的除外)。
(五)不属于《中华人民共和国政府信息公开条例》调整范围的其他信息。
五、政府信息公开工作机构
机构名称:三门峡市住房和城乡建设局办公室
联系电话∶0398-2821112
传真号码∶0398-2982626
通讯地址∶河南省三门峡市召公路与金谷东路交叉口市民中心5号楼
邮政编码:472000
电子邮箱:smxzjjbgs@126.com(仅用于接收政府信息公开工作咨询及有关建议,如需提交政府信息公开申请,请按照“(二)申请方式”所示提出申请)
办公时间(周末及节假日除外):
周一至周五:
冬季:上午8∶00至12∶00,下午14∶30至17: 30
夏季:上午8∶00至12∶00,下午15∶00至18: 00(节假日、公休日除外)。
六、监督方式
公民、法人或者其他组织认为本机关在政府信息公开工作中侵犯其合法权益的,可以向上一级行政机关或者政府信息公开主管部门投诉、举报,也可以依法申请行政复议或者提起行政诉讼。
附件:
最后修订于2025年10月11日